土木在线论坛 \ 建筑设计 \ 公共建筑设计 \ 揭秘“城中村”改造内涵

揭秘“城中村”改造内涵

发布于:2024-05-07 15:37:07 来自:建筑设计/公共建筑设计 [复制转发]

本轮超大特大城市“城中村”改造提出的背景有四:1)我国超大特大城市“城中村”改造的必要性更强,新市民居住问题更为突出。2)“城中村”改造有望成为地产行业向“租赁并举”格局过渡的重要推动力。住建部表示,“十四五”期间,将力争新增保障性租赁住房占新增住房供应总量30%以上。3)“城中村”改造是今年中央稳地产预期,探索房地产新发展模式的重要举措。2022年我国人口自1960年以来首次出现负增长,城镇化率较2021年提升0.5%、增幅是近30年以来新低,中国人口发展进入总量见顶、城镇化率增速放缓的新阶段。但城镇化率放缓也意味着大城市人口占比仍然会不断扩大,这也是我国未来地产行业主要增长空间所在。4)“城中村”改造包含着农村土地制度改革的重要内涵,也是推进以人为核心的新型城镇化进程的有机部分。“城中村改造”可以实现农村建设用地充分利用,促进城乡二元结构逐渐破除,让农民财富成倍增值,是新型城镇化进程的重要一环。


根据七普数据,21个超大特大城市的合计人口数量2.9亿,即为此次改造重点地域。本轮超大特大“城中村”改造有以下几点需要关注:1)此次“城中村改造”政策与棚改政策在土地开发模式、改造方式、安置方式以及资金来源等方面多有不同改造方式方面,城中村改造涉及农村集体用地和房屋,可选择拆除新建或整治提升、拆整结合等方式,强调要把城中村改造与保障性住房建设结合好;安置方式方面,城中村改造可能为货币化安置与实物安置并存的模式,或将更多采用房票安置和实物安置;资金来源方面,城中村改造提倡“多渠道筹措改造资金,鼓励和支持民间资本参与”,强调市场化主导,预计将通过社会资本(城市更新基金、REITS等)、政策行贷款、财政支出、专项债发行等渠道筹资;另外,本次“城中村”改造思路上既考虑了短期稳地产、稳内需,同时也考虑了长期可持续发展趋势,和此前棚改主要带动地产行业去库存不同。2)本次“城中村改造”政策导向以稳为主,预计不会产生“棚户区”改造大规模拆建的规模效果。3)本轮“城中村”改造涉及城市数量较少,但整体覆盖度并不小,将优先涵盖中心城区周边。4)本轮“城中村”改造各地方案各有特色,将以“一城一策”形式为主。


规模测算:我们估算本轮超大特大城市“城中村”待改造面积或有13.4亿平;总投资额或达8.2万亿元,年均8200亿元、占比2022年全国房地产开发投资完成额为6.2%;涉及城中村改造的新建总面积原则上应不超过5.4亿平。考虑到本轮城中村改造项目周期偏长,拉动投资作用预计更为温和,亦需确保开发商或参与主体项目经验较为丰富、现金流较为稳健。

图片


图片
图片

内涵与背景:立足当下,兼及长远


2021年《十四五规划》首次提出了城市更新[1]行动,城中村改造是本轮城市更新的重要组成部分2021年3月我国明确了“十四五”时期的城市更新目标:“完成2000年底前建成的21.9万个城镇老旧小区改造;基本完成大城市老旧厂区改造;改造一批大型老旧街区;因地制宜改造一批城中村。”城中村指农村村落在城市化进程中,在城市建成区范围内失去或基本失去耕地,仍然实行村民自治和农村集体所有制的村庄,亦称为“都市里的村庄”,也泛指在城市高速发展的进程中,滞后于时代发展步伐、游离于现代城市管理之外、生活水平低下的居民区。2023年4月28日,中央政治局会议提出在超大特大城市积极稳步推进城中村改造和“平急两用”公共基础设施建设。7月21日,国常会审议通过《关于在超大特大城市积极稳步推进城中村改造的指导意见》,进一步细化了具体工作要求。


图片


我们认为,本轮超大特大城市“城中村”改造提出的背景有四:


1)我国超大特大城市“城中村”改造的必要性更强,“新市民”居住问题更突出。一方面,据住建部,目前广州市城中村面积占广州的1/10,其中常住人口占全市常住人口的35%左右;2017年北京有城中村952个,常住人口370万(占到全市2194万常住人口的17%);2015年郑州中心城区建成区共有124个行政村,村民人口约30万(占到全市957万常住人口的3.1%);2020年,哈尔滨市确认中心城区共有77片城中村,涉及土地面积184平方公里(占比全市1.8%)。因此,一个城市人口数量越多,城市发展过程中遗留的待改造城中村占比通常越高,城中村改造可以为特大超大城市区域高质量发展更好地赋能。另一方面,根据“七普”数据,我国城镇人均住房建筑面积为38.6平方米,而《2021年农民工监测调查报告》显示2021年我国进城农民工人均居住面积仅为21.7平方米,“新市民”居住问题较为突出。尤其是一二线城市的房价较高,通过“新市民”购房改善居住条件面临较大困难(参见我们报告《宏观视角下的新市民》20230325)。


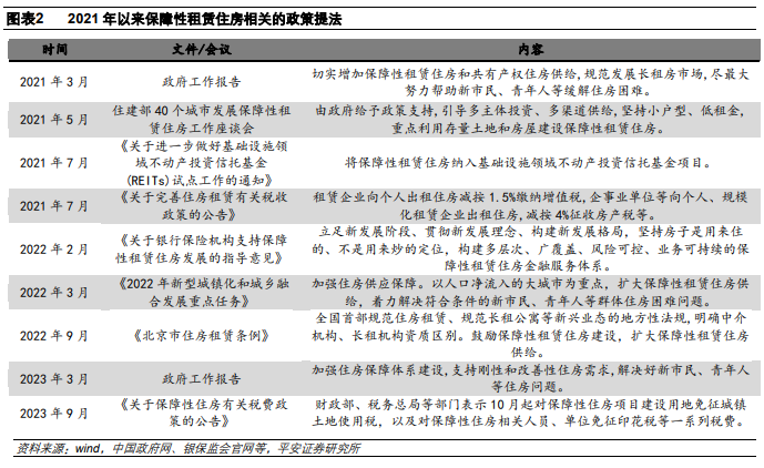
2)“城中村”改造有望成为地产行业向“租购并举”新格局过渡的重要推动力。2015年底,中央经济工作会议首次提及发展住房租赁市场,将“租购并举”确立为我国住房制度改革的主要方向。2017年,自然资源部和住建部曾要求北京、上海、广州等13个城市进行“集体建设用地建设保障性租赁房”试点,不过当时规定是须先把农村土地征为国有才能建设,近年来已开始尝试允许这13个大城市直接用集体建设用地来建设保障性租赁房。2021年以来,中央着力解决新市民、青年人的住房困难问题,保障性租赁住房建设力度加大。住建部曹金彪表示,“十四五”期间,力争新增保障性租赁住房占新增住房供应总量30%以上。


图片


3)本轮“城中村”改造是今年中央政府稳地产预期,探索房地产新发展模式的重要举措。一方面,地产行业及地产上下游产业链对于我国经济、社会融资规模以及地方财政收入等方面的影响是巨大的。但“三道红线”后地产行业进入前所未有的调整周期,尤其是2022年一季度以来新开工、投资、销售等大部分地产指标长期处于深度负增的状态,市场预期偏弱,至今仍未有明显好转的迹象,对经济基本面复苏形成持续拖累;另一方面,2022年我国人口自1960年以来首次出现负增长,城镇化率较2021年提升0.5%[2]、是近30年以来新低,中国人口发展进入总量见顶、城镇化率放缓的新阶段。据克而瑞数据,我国城镇化率若最终稳定至80%左右则城镇人口增量空间仍有2亿人,有望新增几十万亿平米的城镇住房需求。海外经验来看,这个过程大概需要20年左右。此外,目前日本有1.3亿人口,仅东京就有约3700万,占比28.5%,韩国人口5000万,仅首尔就有约1000万,占比20%,所以一国城镇化率放缓也意味着该国(超大)大城市人口占比仍会不断扩大,这也是我国未来地产行业主要增长空间所在。


图片


图片


4)“城中村”改造包含着农村土地制度改革的重要内涵,也是推进以人为核心的新型城镇化进程的有机部分。城中村改造的本质是重新开发利用利用率低的土地,产生增值收益,使得原住居民等获得更合理的价值分配。早在10年前,十八届三中全会就提出集体建设用地与国有土地要“同等入市、同权同价”。目前我国居民拥有的国有土地上建造的房屋可以交易,而农民在集体土地上建造的房屋则仍然不能交易(只能与本村村民交易)。房产不能“同等入市、同权同价”,这是农民财产性收入低的重要原因。2020年12月,习近平总书记在全国农村工作会议上指出:“今后十五年是破除城乡二元结构、健全城乡融合发展体制机制的窗口期”。“城中村改造”可以充分利用农村建设用地,逐渐破除城乡二元结构,让农民财富倍增,是新型城镇化进程的重要一环。


图片
图片

机制与重点:与棚户区改造的异和同


根据七普数据,21个超大特大城市的合计人口数量2.9亿,占我国人口总量的21%,即为此次城中村改造重点地域。2014年国务院《关于调整城市规模划分标准的通知》中规定:城区常住人口1000万以上为超大城市,500万-1000万为特大城市。按照2020年发布的七普数据,可划定我国有7个超大城市,分别为上海、北京、深圳、重庆、广州、成都、天津,14个特大城市,分别为武汉、东莞、西安、杭州、佛山、南京、沈阳、青岛、济南、长沙、哈尔滨、郑州、昆明、大连。


图片


本轮超大特大城市“城中村”改造有以下几点需要关注:


1)此次“城中村”改造与2015年的棚户区改造有一定相似之处,都以改善民生、扩大需求和推动城市发展为目标,但二者在土地开发模式、改造方式、安置方式、以及资金来源等方面多有不同:


· 土地开发模式方面,城中村改造强调要施行净地出让[3],或将采用做地+收储的模式[4],而非棚改时大规模的一二级联动模式[5]。净地出让对地方经济发展水平、地方政府财政能力是考验,也会增加开发商拿地成本。


例如,2023年3月23日广州出台《广州市支持统筹做地推进高质量发展工作措施的通知》(简称“做地10条”),放弃了土地开发一二级联动的城市更新模式,除重点城市更新片区还可以豁免采用土地开发一二级联动外,其他地区可采取做地+土储的城市更新模式,即一级开发后土地必须收储,进行招拍挂之后才能进入二级开发。并且,做地主体限定在越秀集团、广州建筑、广州地铁等全资国企。


· 改造方式方面,城中村改造涉及农村集体用地和房屋,可选择拆除新建、整治提升、拆整结合等方式,强调要把城中村改造与保障性住房建设结合好。棚改则多通过大规模拆除新建改造国有建设用地上的危旧住房、破房烂院等。


例如,2023年,深圳市政府工作报告提出,启动首批40个城中村统筹规划和整治提升试点,深圳市城中村保障性住房规模化品质化改造提升暨三宜小村建设工作正式启动。全市将围绕 “20+8”产业集群、“20+20”产业集聚区和轨道交通站点的周边城中村区域,开展城中村规模化品质化改造提升。此举在盘活城中村存量房资源的同时,也为产业发展提供了高品质的保障性租赁住房。


· 安置方式方面,城中村改造可能采取货币化安置与实物安置并存的模式,或将更多采用房票安置[6]和实物安置。房票安置有缓解地方政府及房企资金压力的优势,同时可一定程度上盘活房地产市场,对于被安置对象来说也有比房屋安置更个性化的购房选择。棚改则多为大规模货币化安置为主,也因此直接驱动了大规模的购买需求,推升了房价。


例如,2022年6月20日,郑州市发布《郑州市大棚户区改造项目房票安置实施办法(暂行)》,是首个采取该安置方式的省会城市。房票安置政策并非由郑州首创,浙江、内蒙、安徽等地均曾使用过此模式。此前这些地区在棚改执行过程中,出现过政府提供的安置房位置不符合被征收人预期、异地安置需较大投入、地方政府集中支付财政压力较大等问题,因而采用房票安置能在盘活当地房地产市场的同时,缓解当地政府和房企的资金压力。此外,这些地市当时普遍存在房地产市场成交低迷、库存较高的特点。


· 资金来源方面,城中村改造提倡“多渠道筹措改造资金,鼓励和支持民间资本参与”,强调市场化主导,预计将通过社会资本(城市更新基金引导、REITS等)、政策行贷款、专项债发行、财政支出等渠道筹资。棚改则是主要通过专项债、PSL及财政支出筹资,强调政府主导。


例如,西安于2022年设立西北地区首只城市更新基金,运用“城市更新+产业导入”运作模式,引导多层次、多元化社会资本及金融资源,解决前期资本金筹集和后续融资难题,加速城市更新项目建设;上海目前则已有规模800亿元的上海城市更新基金、规模100亿元的上海城市更新引导基金等。


另外,本轮“城中村”改造既考虑短期稳地产、稳内需,也考虑长期可持续发展,和此前棚改主要考虑带动地产行业去库存不同。2023年8 月 3 日公安部发文全面放宽了大城市落户条件,本轮“城中村改造” 将更聚焦于人口流入地的改造安置,此前棚改则更多聚焦于人口流出地的三四线城市。从未来人口更多向城市群都市圈集聚,以及随之而来的地产行业增量需求更多向城市群都市圈集聚来看,本轮城中村改造统筹兼顾了短期房地产调控的需求与中长期房地产的可持续发展。


图片


2)本次“城中村”改造政策导向以稳为主,预计不会再现“棚户区”改造大拆大建的模式。本次《关于在超大特大城市积极稳步推进城中村改造的指导意见》中提出,“要坚持稳中求进、积极稳妥,优先对群众需求迫切、城市安全和社会治理隐患多的城中村进行改造,成熟一个推进一个,实施一项做成一项,真正把好事办好、实事办实”。此外,2021年8月,住建部发布《关于在实施城市更新行动中防止大拆大建问题的通知》,明确了城市更新的四项底线:一是,城市更新单元(片区)或项目内拆除建筑面积不应大于现状总建筑面积的20%;二是,城市更新单元(片区)或项目内拆建比不应大于2;三是,城市更新单元(片区)或项目居民就地、就近安置率不宜低于50%;四是,城市住房租金年度涨幅不超过5%。可见,此前棚户区改造中存在的大拆大建模式在城中村改造中较难重现。此外,本轮规划中大部分城市的城中村改造面积显著低于此前棚户区改造面积,且有些项目在之前的棚户区改造中已完成不少。


3)本轮“城中村”改造涉及城市数量较少,但整体覆盖度并不小,将优先涵盖中心城区周边。2021 年21个超大特大城市GDP合计占比全国为32.0%;合计房地产开发规模为54808亿元,占比全国为37.1%;商品住宅销售面积合计 3.3亿平,占全国商品住宅销售面积的21.2%,销售金额为61578亿元,约占全国52.7%。此前,《上海市城市更新行动方案(2023—2025年)》提到,上海计划将中心城区周边及五大新城范围的城中村优先纳入改造计划;《济南市城市更新专项规划(2021-2035年)》提到,济南待改造城中村主要分布在小清河沿线及二环西路两侧的区域;据广州市政府网站,广州强力推进中心城区城中村改造,力争完成城市更新固定资产投资目标。


4)本轮城中村改造各地方案各有特色,将以“一城一策”形式为主。目前关于超大特大城市推进城中村改造的规模、节奏、资金来源、安置方式等尚未有国家层面的统一政策,但已有多个城市对城中村改造制定了目标口径、改造时间、改造方式等不一的方案,更多的方案细节可能是各个城市根据实际情况和历史经验去分别考虑。


需要指出的是,城市更新、城中村改造、“三旧”改造、老旧小区改造、棚户区改造这几个名词的内涵是有所演进的。老旧小区改造、“三旧”中的旧城镇、旧厂房改造逐渐纳入城市更新概念,旧村庄改造则逐渐与城市更新中的城中村改造融合。棚改则因大规模货币化安置导致了地产行业景气过快上升,某种程度上背离了民生工程的本质,后政策及时纠偏,目前处收尾阶段。城市更新在《关于在实施城市更新行动中防止大拆大建问题的通知》(建科(2021)63号文,下文统一简称为63号文)提出后被赋予了更多去地产化的民生属性,目前也在积极探索市场化运营,以减少地方政府财政的压力。


图片
图片
图片
图片
图片
图片

图片
图片

规模测算:改造面积13.4亿平,总投资额或达8.2万亿元


基于上文分析,本节测算本轮“城中村”改造面积、投资额以及新增房屋供给规模。


1)改造面积:约13.4亿平


测算方法:城中村待改造面积=各城市城中村人口规模*城市人均住房建筑面积。


其中,城中村人口规模=该城市城区人口*城中村人口占比(考虑到城中村住房形式多为自建房,我们以自建房比例,即自建房户数/存量住房户数来估计“城中村人口占比”。但自建房比例并不直接等于城中村人口占比,通常城中村人口占比更高,即城中村内人口密度较城市均值要高。例如,2023年广州市住建部数据显示,广州城中村人口占全市常住人口的35.8%,约为自建房户数占比全市(11.1%)的3倍。考虑到一线城市住房供需矛盾均较突出,因此对于北京、上海、深圳、广州我们均以其自建房户数占比的3 倍来估计城中村人口占比。而对于二线超大、特大城市,由于其住房供需矛盾不如一线城市突出,以自建房户数占比来估算城中村人口占比时我们不做系数调整,或者说假设调整系数为1)。城中村人均住房建筑面积则以城市人均住房建筑面积来估计。综上计算得出21个超大特大城市城中村住房建筑面积约13.4亿平方米。


需要指出的是:1)城中村区域并非会被100%纳入改造范围;2)城中村人口更密集,其人均住房建筑面积可能会低于全市人均住房建筑面积。


图片


图片


2)投资规模:8.2万亿元、年均8200亿元


测算方法:将城中村待改造面积乘以单位面积改造成本,即可估算本轮“城中村”改造对于投资的拉动规模。


首先,需要估计单位面积改造成本。城中村全面改造成本主要包括前期费用、临迁费用、拆除费用、建安费用、其他不可预见费用等。广州住建部2019年曾发布《广州市旧村庄全面改造成本核算办法》,根据其中披露的数据,我们估计广州 “城中村”的平均改造成本约为6651元/平:“城中村”改造房通常为小产权房,假设均有产权证,临迁费取40元单价计算,临迁费约为2400元/平(40元/平/月*12个月*5年);房屋拆运费为60元/平;搬家补偿费为14元/平(按照4000元/户的标准,根据《办法》城中村房屋拆迁补偿标准按每栋村民住房280平米作为基准,则每平米为14元);复建费用方面,参考《城市居住区规划设计标准》十分钟生活圈居住区低层用地控制指标,按照住宅67%,商办10%,公建23%的比例,大致估算包含了住宅、商办、公建的复建费用均值为3921元/平。将临迁费、房屋拆运费、搬家补偿费、复建费用、不可预见费用(以4%计),加总得到整体改造成本约6651元/平。参考广州,我们取6700元/平作为一线城市的单位面积改造成本,考虑二线超大、特大城市会低于一线城市的单位面积改造成本,因此以5600元/平作为二线超大、特大城市的单位面积改造成本来估计。综上计算得到,大中城市“城中村”改造总投入预计可达8.2万亿元。以“城中村”项目平均改造周期10年[7]估计,年均“城中村”改造涉及投资额或约为8200亿,占比2022年全国房地产开发投资完成额为6.2%。


据观研天下测算,2019-2022年我国城中村市场改造规模分别为1.4万亿、1.24万亿、1.36万亿和0.66万亿。本轮超大特大城市“城中村”改造一定程度上可以加快“城中村”改造进程、提供新的增量。


图片


图片


3)地产拉动:涉及城中村改造的新建总面积不超过5.4亿平


超大特大城市土地资源供需矛盾较为突出,通过城中村改造可以增加住房供给。根据63号文的要求,拆除面积不得大于现状总建面的20%,拆建比不得大于2,且已知上文测算超大特大城市城中村待改造规模为13.4亿平,因此,城中村改造后对应的新建总面积原则上不超过5.4亿平(不过这些新建未必都是新建住宅,可能是回迁房、商办或者公建等)。以“城中村”项目平均改造周期10年估计,年均城中村改造新建面积为0.54亿平,占比2022年全国房屋新开工面积为4.5%。


图片


总之,本轮“城中村”改造的政策意图兼顾短期和长远,但仍存在一些堵点或难点需要重视:1)相较于城市棚户区,城中村改造将面临更为复杂的土地所有权以及多方利益平衡问题需要妥善解决转制后村民的生活与安置,也需要平衡开发商、村集体及地方政府的利益;2)本轮城中村改造施行净地出让,在地方财政压力较大、地产企业现金流未有明显改善的背景下,筹集资金是难点所在。如何提升社会资本参与意愿,实现土地增值收益最大化及收益分配合理化,如何摸索房票安置的使用范围、使用时间以及金额等细节问题仍需进一步思考。这或许也是政策导向上“成熟一个推进一个”的意图所在。3)本次城中村改造项目周期偏长,拉动投资的作用预计更为温和,亦需确保开发商或参与主体项目经验较为丰富、现金流较为稳健。


脚  注

[1]城市更新是指由符合办法规定的主体对特定城市建成区(包括旧工业区、旧商业区、旧住宅区、城中村及旧屋村等)根据城市规划进行综合整治、功能改变或者拆除重建的活动。

[2]据国家统计局,2022年我国城镇化率水平为65.22%,2021年为64.72%,距离海外中高收入国家75%-95%的城镇化率水平区间仍有一定上升空间。

[3]净地出让指出让政府已完成土地使用权收回和拆迁补偿,不存在需拆除的建筑物、构筑物等,也无法律和经济纠纷的土地。

[4]做地指土地一级开发由政府为主导,但以授权或委托方式由做地主体负责,做地主体负责“七通一平”等工作,将“生地”做成“熟地”交由政府收储。做地方通常为国企。

[5]一二级联动指允许承担拆迁和土地一级开发的市场主体不经过招拍挂程序,通过协议转让、补缴地价等方式获得土地二级权利。

[6]房票安置作为货币化安置的一种特殊形式,通常是指房屋征收实施单位比照原地建设安置房屋实行产权调换政策,安置的房屋被转化为货币房票形式给予到被征收人。

[7]本次城中村改造项目周普遍偏长,多为5年-15年,例如广州就将城中村改造设定了10年的规划期限,将解决城中村问题作为一个长期任务进行推进,因此这里我们采用10年的周期来进行估计。

内容源于网络,侵删

  • 加倍努力
    加倍努力 沙发

    学习了揭秘“城中村”改造内涵,多谢了。

    2024-05-08 08:43:08

    回复 举报
    赞同0
这个家伙什么也没有留下。。。

公共建筑设计

返回版块

51.18 万条内容 · 444 人订阅

猜你喜欢

阅读下一篇

怎么提升保温管道的保温效果?

怎么提升保温管道的保温效果? 在提升保温管道的保温效果方面,可以尝试以下方法: 使用高效的保温材料:选择导热系数低、密度高、吸水率低的保温材料,如玻璃棉、岩棉、聚氨酯等。 增加保温层厚度:增加保温层的厚度可以提高保温效果,但同时也会增加管道的重量和成本。 控制管道表面温度:通过控制管道表面温度,可以减少热量的损失,提高保温效果。 减少接口数量:减少接口数量可以减少热量的损失,提高保温效果。

回帖成功

经验值 +10