土木在线论坛 \ 建筑结构 \ 结构资料库 \ 50多个项目总结的结构设计强条经验

50多个项目总结的结构设计强条经验

发布于:2022-07-14 15:06:14 来自:建筑结构/结构资料库 [复制转发]

图片

图片

图片

图片

图片

图片

图片

图片

图片

图片

图片

图片

图片

图片

图片

图片

图片

图片

图片

图片

图片

图片

图片

图片

图片

图片

图片

图片

图片

图片

图片

图片

图片

图片

图片


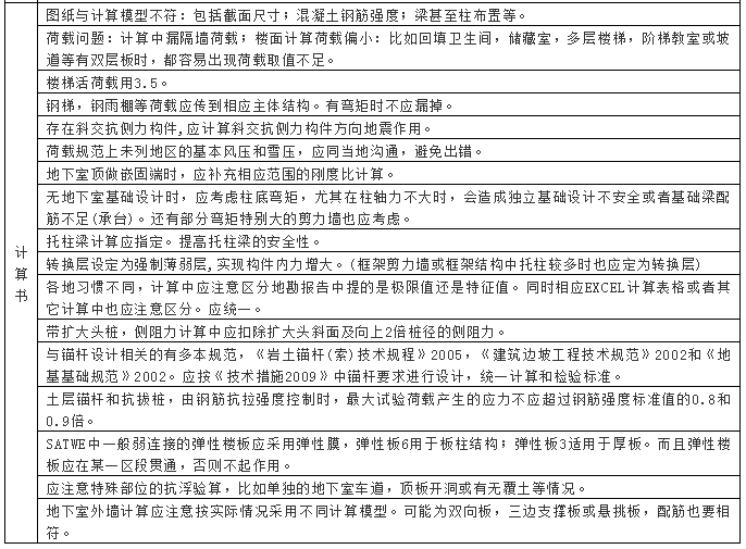
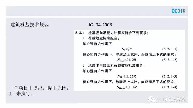
配筋过程中一些比较常见的强条总结


图片

图片

图片


全部回复(2 )

只看楼主 我来说两句抢地板
  • coolhyndon
    coolhyndon 沙发

    PPT或者PDF方便分享一下吗

    2022-07-28 10:32:28

    回复 举报
    赞同0
  • tshyshy
    tshyshy 板凳

    谢谢分享,给个回复

    2022-07-15 10:56:15

    回复 举报
    赞同0
这个家伙什么也没有留下。。。

结构资料库

返回版块

41.28 万条内容 · 418 人订阅

猜你喜欢

阅读下一篇

门式刚架梁柱的面外计算长度问题

门式刚架梁柱的面外计算长度取法,是个认识上矛盾突出的问题。颁布不久的《门式刚架轻型房屋钢结构技术规范》(GB 51022-2015)(简称“新门规”,前一版的CECS门刚规程,则简称“旧门规”)有关规定,似乎更是搅混了原本已经平静的那潭水。 关于斜梁,条文规定: 条文说明: 而对于钢柱没有特别说明。对于抗风柱,规定如下: 新门规把原本工程界广泛存在的(当然其并不合理,一直都有争议),隅撑间隔布置,计算长度取隅撑间距的做法彻底否定了。

回帖成功

经验值 +10